欢迎来到贵州中意国际旅行社有限公司官网!
设为首页
加入收藏
联系我们
网站首页
HOME
关于我们
ABOUT US
公司简介
企业文化
服务理念
服务项目
PRODUCTS
贵州省内精品线路
国内线路
出境线路
疗养线路
研学线路
商务会议接待
定制旅游
设计行程
票务中心
订房中心
服务案例
CASE
客户案例
新闻中心
NEWS
公司新闻
行业资讯
行业资讯
KNOWLEDGE
合作优势
NETWORK
联系我们
CONTRCT
服务范围
贵州省内精品线路
国内线路
出境线路
疗养线路
研学线路
商务会议接待
定制旅游
设计行程
票务中心
订房中心
贵州旅行社,贵州国际旅行社,贵州旅游线路规划-贵州中意国际旅行社有限公司
电话:085188649001
手机:085188649121
地址:贵州省贵阳市观山湖区诚信北路81号大西南富力中心A7栋13-17/13-18/13-19室
您当前位置:
网站首页
>>
服务范围
>>
贵州省内精品线路
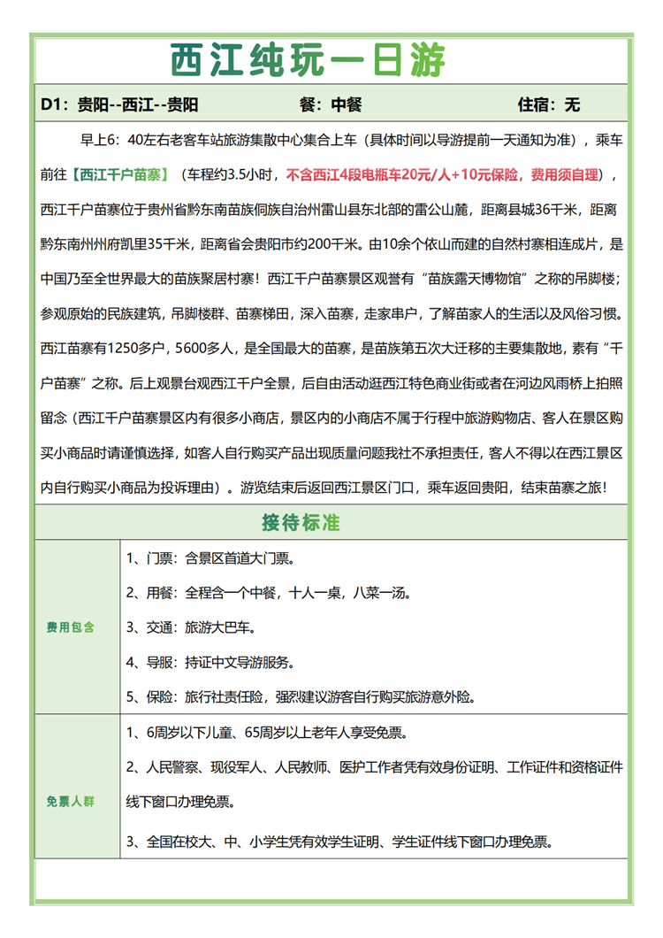
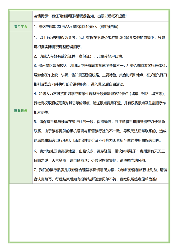
【西江】纯玩一日游
来源:本站 浏览:
80
次
上一篇:【小七孔】纯玩一日游
下一篇:【黄果树】纯玩一日游
友情连接:
贵州百度公司
关于我们
|
服务项目
|
服务案例
|
新闻中心
|
行业资讯
|
合作优势
|
联系我们
联系电话:085188649001 手机:085188649121 地址:贵州省贵阳市观山湖区诚信北路81号大西南富力中心A7栋13-17/13-18/13-19室;备案号:
黔ICP备2021010462号-1
Copyright 2026 贵州旅行社,贵州国际旅行社,贵州旅游线路规划-贵州中意国际旅行社有限公司 版权所有. 黔ICP备2025048997号-1;
贵公网安备 52010302002615号